
全齡樂遊健康促進發展協會理事長、認知健康專家 巫奉約 寫稿 |全齡樂遊健康促進發展協會 編輯
前言:別讓手機成為你與孩子之間那道「看不見的牆」
在現代忙碌的生活中,許多父母常覺得「我明明已經花時間陪孩子了」,但孩子卻依然哭鬧、討抱,或是顯得情緒不穩。仔細觀察,我們是否正處於「人在心不在」的狀態?一邊推著鞦韆,一邊刷著社群媒體;一邊陪著積木,一邊回覆工作訊息。這種現象在腦科學中被稱為「科技干擾(Technoference)」。高品質陪伴並非要求家長 24 小時全神貫注,而是強調在互動的當下,大腦是否真正與孩子「同步」。這篇文章將從神經科學的角度出發,解析為何低品質陪伴會損害孩子的認知發展,並提供具體可行的強化方案。
科技干擾|如何去做到「高品質陪伴」來減低彼此的壓力?
你正在找的答案:高品質陪伴的 5 個核心重點
在探討細節前,先釐清什麼是高品質陪伴,我們從發表在科學期刊《自然-綜述神經科學》(Nature Reviews Neuroscience) 與 哈佛大學兒童發展中心 (Center on the Developing Child at Harvard University)的研究,去探討並列出下列定義:
共同關注(Joint Attention):父母與孩子雙方的注意力需投射在同一個物體或話題上,這是語言與認知發展的基石。
情緒共鳴(Emotional Resonance):眼神的接觸與及時的情緒回饋,能幫助孩子建立安全感,活化大腦的杏仁核。
鏡像神經元的啟動:孩子透過觀察父母的表情與行為來學習社交,手機的遮擋會切斷這條學習路徑。
「量」不如「質」:全神貫注的 20 分鐘,遠勝於滑手機陪伴的 2 小時。
五大健康要素的延伸:高品質陪伴不僅能活化孩子的大腦,也能幫助父母舒緩壓力,累積自身的「認知儲備」。
常見情境:為什麼「滑手機陪伴」會讓雙方都更累?
對家長而言,手機是壓力的出口,但對孩子而言,手機卻是「競爭者」。
1. 「看不見的牆」:科技干擾現象
當父母在陪伴時頻繁看手機,孩子的反應通常是更激烈的尋求關注(哭鬧、搗蛋),或是在挫折後轉向自我封閉。大腦在這種斷斷續續的互動中,難以建立穩定的神經連結,導致孩子的情緒調節能力下降。
2. 父母的「換軌代價」
當你一邊回訊息一邊陪玩,大腦的前額葉皮質(負責工作記憶與決策)必須不斷在「成人社交」與「親子互動」之間切換。這種「換軌代價(Switching Cost)」會快速消耗認知資源,讓你覺得陪孩子「好累」,這其實是大腦過載的警訊。

延伸閱讀:[ 揭開大腦的科學秘密:樂觀是被「創造」的!3 步驟找回情緒自癒力 ]
科技干擾|「為什麼滑手機陪玩會傷大腦?」從神經科學看高品質陪伴的 5 大關鍵
科學怎麼說:為什麼眼神接觸能活化孩子的大腦?
高品質陪伴的背後,有一套精密的神經機制在運作。
1. 鏡像神經元(Mirror Neurons)
孩子大腦中的鏡像神經元系統,讓他們能透過觀察父母來學習行為與情感。當父母低頭看手機時,孩子失去了觀察「人類社交表情」的機會。長期缺乏這種刺激,會影響孩子未來的同理心發展與社交敏銳度。
2. 靜止臉實驗(Still Face Experiment)的啟示
發展心理學中有著名的「靜止臉實驗」:當母親突然對嬰兒展現出毫無表情的「靜止臉」時,嬰兒會迅速陷入焦慮。滑手機時的表情往往是木然且缺乏回饋的,這對孩子而言就像是無數次的「微型靜止臉實驗」,會推升其皮質醇(壓力荷爾蒙)濃度。
3. 前額葉皮質與工作記憶
高品質的對話與遊戲,能刺激孩子前額葉皮質的發育,強化其工作記憶。根據期刊《兒童發展》(Child Development)的研究顯示,家長若能在互動中提供豐富的詞彙與邏輯引導,而非被動地看著孩子玩,孩子的認知能力在入學後會有顯著的領先。
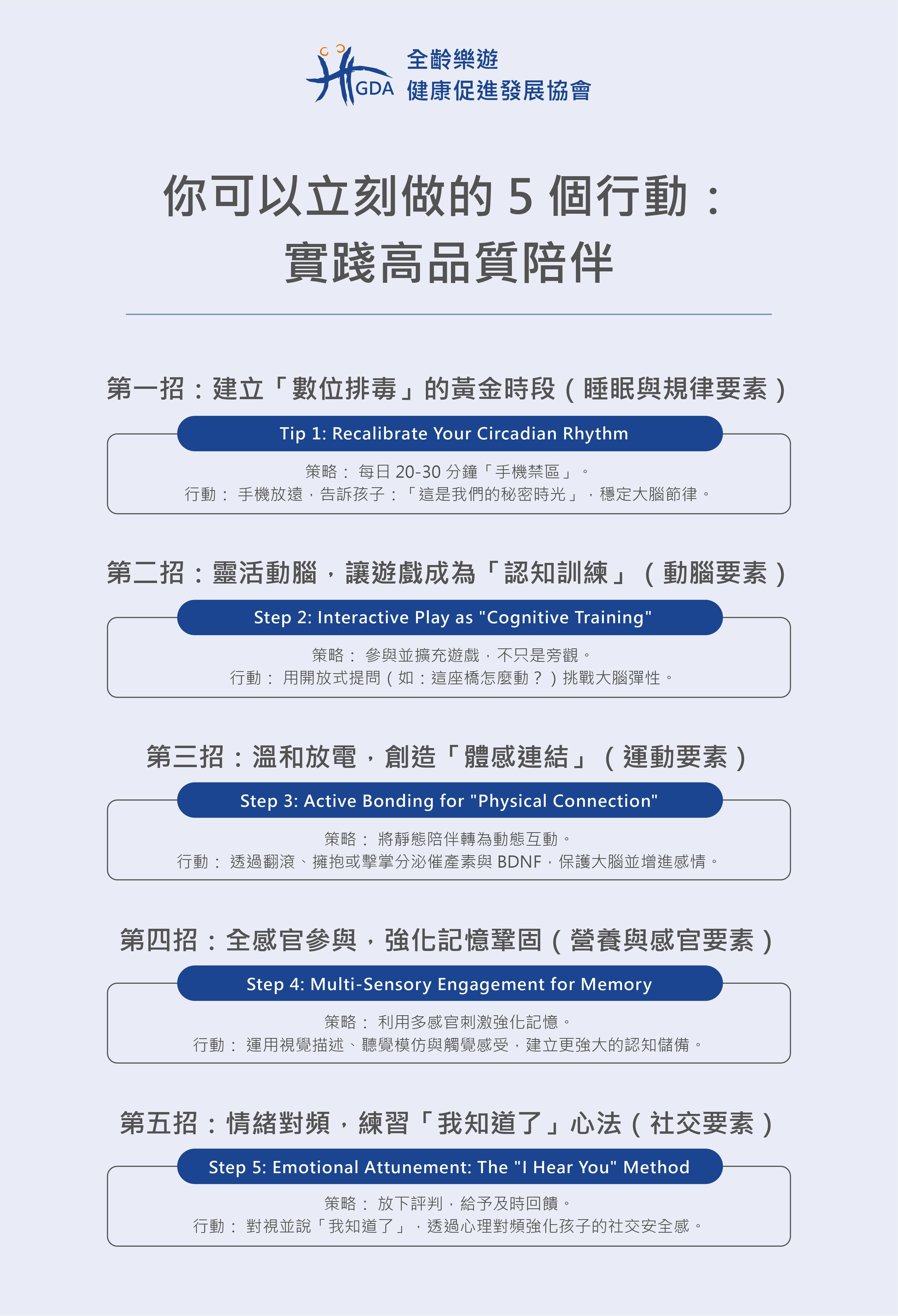
你可以立刻做的 5 個行動:實踐高品質陪伴
參考認知提升的五大健康要素,家長可以透過以下策略重新定義「陪伴」:
第一招:建立「數位排毒」的黃金時段(睡眠與規律要素)
策略:每天設定 20-30 分鐘的「手機禁區」。
行動:將手機放在另一個房間,並告知孩子:「現在是我們的秘密時光。」這能建立穩定的生活節律,減輕大腦的數位依賴。
第二招:靈活動腦,讓遊戲成為「認知訓練」(動腦要素)
策略:不要只是看著孩子玩,要「參與」並「擴充」。
行動:如果孩子在玩積木,試著問:「如果我們想蓋一座會動的橋,該怎麼辦?」這種開放式的提問能挑戰大腦的彈性,對家長與孩子都是極佳的動腦活動。
第三招:溫和放電,創造「體感連結」(運動要素)
策略:將靜態的陪伴轉化為動態的互動。
行動:一起進行翻滾、抓人遊戲或簡單的伸展。身體的接觸(如擁抱、擊掌)會釋放催產素,這不僅能增進親子關係,還能促進腦衍生神經滋養因子(BDNF)的分泌,保護大腦。
第四招:全感官參與,強化記憶鞏固(營養與感官要素)
策略:利用多感官刺激。
行動:陪伴時多運用視覺描述、聽覺模仿與觸覺感受。研究顯示,多感官的互動能讓記憶更深刻,幫助孩子更有效率地建立認知儲備。
第五招:情緒對頻,練習「我知道了」心法(社交要素)
策略:放下評判,給予及時的回饋。
行動:當孩子分享他的發現時,看著他的眼睛說:「我知道了,這對你來說很有趣對吧!」這種及時的「對頻」是社交能力最強大的強化劑,能建立溫暖的支持網絡。

延伸閱讀:[ 預防失智,這樣吃油最有效!揭開Omega-3守護大腦的黃金秘密 ]
科技干擾|常見問題FAQ與結語
常見問題 FAQ
Q1:我真的很累,連假或下班後真的無法全神貫注陪玩,該怎麼辦?
A:關鍵在於「微量的高品質」。你不需要整晚不看手機,而是要劃分出「絕對專注」的 15 分鐘。這 15 分鐘的深層連結,效果遠好過 2 小時的心不在焉。
Q2:高品質陪伴一定要買很多昂貴的益智玩具嗎?
A:不需要。最好的「玩具」是父母的臉與聲音。簡單的讀報、講故事、甚至是一起做家事,只要有語言互動與眼神交流,就是頂級的認知訓練。
Q3:孩子已經習慣看螢幕了,現在改還來得及嗎?
A:大腦具備神經可塑性。只要開始增加真人互動的比例,孩子的大腦神經元就會重新調整連結。建議採漸進式,從每天增加 10 分鐘真人遊戲開始。
Q4:家長滑手機真的會導致孩子未來容易分心嗎?
A:研究顯示有相關性。父母頻繁切換注意力(看手機再看孩子),會潛移默化地訓練孩子也養成「破碎化」的注意力模式,影響其未來的工作記憶穩定度。
Q5:如果必須處理工作訊息,該如何處理陪伴中斷?
A:建議運用「安心三環法」。先告訴孩子:「爸爸/媽媽需要處理一個重要的訊息(情感與事實說明)」,處理完後「立即轉移注意力回孩子身上(連結重啟)」,最後「肯定孩子剛才的等待(正向回饋)」。
結尾:陪伴,是送給孩子(與自己)最好的大腦禮物
高品質陪伴不僅是在培育一個聰明、穩定的孩子,更是在實踐一種健康的生活型態。當你放下手機,全心投入與孩子的互動時,你的大腦也在接收正向的社交刺激,這對預防認知退化同樣重要。請記住,大腦的韌性是透過每一天的微小連結累積而成的。從今天起,給孩子一個清澈的眼神,讓我們一起邁向更具韌性的未來。
參考資料 / 延伸閱讀
* 《向失智說再見》,巫奉約 著,時兆創新出版。
* *The "Still Face" Experiment & Social-Emotional Development*, Harvard Center on the Developing Child.
* *Technoference: Parent Distraction with Technology and Child Behavioral Problems*, Child Development Journal.
* *Joint Attention and Early Language Development*, Nature Reviews Neuroscience.
* 延伸閱讀:〈睡眠品質與失智症的關聯:如何營造友善睡眠環境?〉請參考網站上的文章:[https://blog.healthy-gad.com/dementia]
—巫奉約 與 全齡樂遊健康促進發展協會 關心您並與您攜手,共同面對失智。
【關於|巫奉約老師】
巫奉約,認知健康促進及功能型桌遊設計專家,因自身年輕時遭遇嚴重車禍導致短暫性失智,深刻體悟到認知健康的重要性。回台後投入長者健康照護產業十餘年,研發超過60款適合各年齡層的功能型桌遊,致力於失智症預防與認知能力提升。與萬芳醫院、新光銀行、台安醫院等單位合作,推廣以科學實證為基礎的認知增能計畫,成功協助許多長輩延緩失智症狀,改善生活品質,並積極推廣腦健康教育,提升社會對失智症的認識與重視。
🔺全齡樂遊健康促進發展協會 理事長
🔺中華愛腦協會/幸福家庭賦能協會 理事
🔺2024年與曾文毅醫師共同完成大腦逆齡實驗
🔺2024年與萬芳醫院進行人體實驗,對象為失智患者,透過課程可逆轉失智

【認識|全齡樂遊促進發展協會】
本會係由一群志同道合的各界人士,本著自發的意願,共同為著研商如何以好玩有趣的課程內容吸引長輩主動參與活動,進而透過遊戲的方式,搭配專業的遊戲教具,以衰弱老人、輕度失能及輕度失智者為主,設計合適的課程內容,使參與課程的長輩可在課程中運用日常生活少用的各項認知能力,進而達到認知促進及社會參與之功能。
