
全齡樂遊健康促進發展協會理事長、認知健康專家 巫奉約 寫稿 |全齡樂遊健康促進發展協會 編輯
前言:為什麼你的「休息」反而成了大腦的「負擔」?
每逢長假結束,許多上班族與學生常會發覺,明明睡得比平常多、也不用處理繁重的工作或課業,身體卻像被灌了鉛一樣沉重,精神甚至比連假前更難集中。在2016年哈佛大學神經科學研究所文章當中,也提到這種「連假反而更累」的現象,在醫學與心理學上被稱為「假期疲勞(Holiday Fatigue)」,也稱為「收假症侯群」。這並非單純的懶散,而是大腦生理時鐘與代謝機制失調的警訊。本文將帶你從神經科學的角度,剖析為什麼錯誤的休息方式會損害你的工作記憶,並教你如何利用科學方法在開工、開學前精準「重開機」。
收假症候群|什麼是「假期疲勞」?是怎麼產生的?關鍵竟然是這5件事
常見情境:我們是如何在假期中消耗大腦的?
對於學生與上班族來說,假期的初衷是放鬆,但行為往往走向極端。
1. 報復性補眠與「社交時差」
學生可能在連假期間通宵打電玩、追劇,再睡到隔天下午。這種行為會造成所謂的「社交時差(Social Jetlag)」。雖然睡眠總時數增加了,但卻破壞了體內激素分泌的節律,讓大腦在該清醒時分泌退黑激素,該休息時卻皮質醇過高。
2. 社交過載與「情緒勞務」
上班族回鄉過年或聚會,表面上是休息,實際上卻在處理大量的人際互動。對大腦而言,解讀他人情緒、應對親戚問候是一種高強度的工作記憶挑戰。當假期結束時,大腦的神經網絡其實已經因為「過度開機」而精疲力竭。

你正在找的答案:關於「越休越累」的 5 個核心關鍵真相
在深入探討前,先幫你整理出假期疲勞的關鍵邏輯:
(1) 生理時鐘的「社交時差」:晚睡晚起會強制切換大腦運作模式,導致收心時產生巨大的生理阻力。
(2) 報復性補眠的副作用:過度睡眠會抑制大腦的「類淋巴系統」清潔效率,讓你醒來後依然感到「腦霧」。
(3) 決策疲勞與社交耗能:假期的行程規劃與親友聚會,其實都在消耗大腦稀缺的認知資源。
(4) 五大健康要素失衡:假期中往往缺乏高質量的「動腦」與「運動」,導致大腦韌性下降。
(5) 光照不足的影響:長時間待在室內或深夜用手機,會干擾褪黑激素分泌,讓睡眠品質大打折扣。
收假症候群|「假期疲勞」科學怎麼解釋?又該如何解決?
科學怎麼說:為什麼「休息」會讓大腦更累?
要解決問題,必須理解大腦在假期中的生理變化。以下引用權威期刊與腦科學研究觀點:
1. 類淋巴系統與睡眠慣性(Sleep Inertia)
《自然》(Nature)相關研究指出,大腦的清潔系統——類淋巴系統,在固定的深度睡眠週期下運作最為高效。如果你在連假期間隨意更改作息,即便睡了 10 小時,大腦可能仍處於「睡眠慣性」中,這會導致前額葉皮質的血流量減少,讓你的反應變得遲鈍。
2. 生物鐘紊亂與發炎反應
《 國際分子科學期刊》(International Journal of Molecular Sciences)的神經科學評論指出,不規律的作息會誘發體內的微型發炎反應。對於上班族而言,這種生理壓力會降低大腦的「認知儲備」,讓你面對工作挑戰時更容易感到崩潰。
3. 缺乏「BDNF」的低度刺激
在假期中,我們常處於「靜止狀態」(如久坐看電視)。缺乏運動會導致腦衍生神經滋養因子(BDNF)的分泌下降。BDNF 被譽為大腦的「肥料」,缺乏它,神經元之間的連結會變得脆弱,這就是為什麼連假後會覺得「腦袋轉不動」。
延伸閱讀:[ 與其焦慮時數,不如追求深度睡眠:睡滿 8 小時,大腦真的有排毒嗎?]
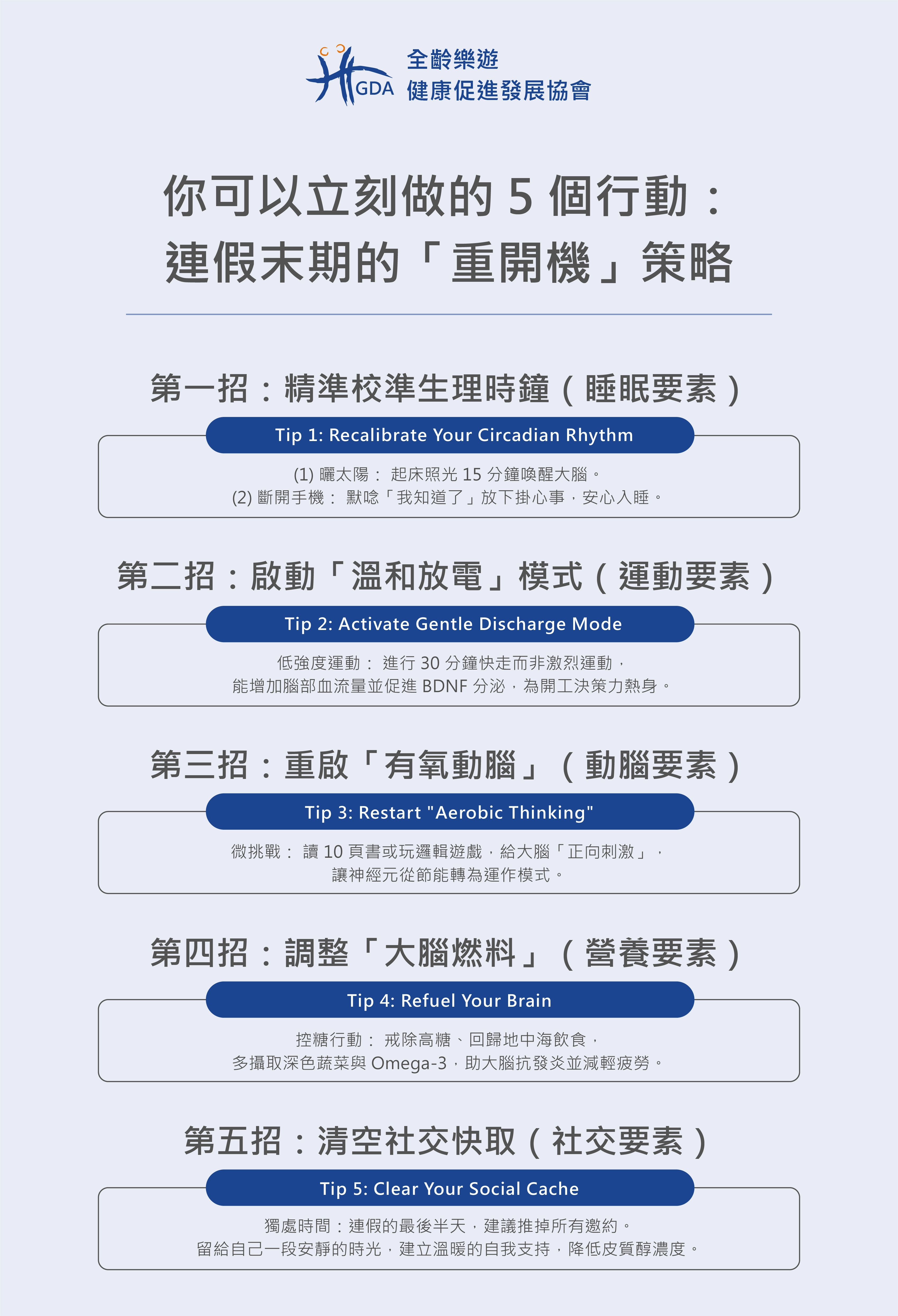
你可以立刻做的 5 個行動:連假末期的「重開機」策略
參考《向失智說再見》中強調的五大健康要素,我們可以在連假結束前 48 小時開始執行以下策略:
第一招:精準校準生理時鐘(睡眠要素)
(1) 光照法:起床後第一件事就是拉開窗簾,讓陽光照射眼睛至少 15 分鐘。這能抑制褪黑激素並啟動血清素,告訴大腦「白天開始了」。
(2) 睡前儀式:收起手機,對自己練習「我知道了」心法。當腦中浮現開工後的待辦事項時,輕輕告訴自己:「我知道了,現在是休息時間。」
第二招:啟動「溫和放電」模式(運動要素)
低強度運動:不要在連假最後一天去跑馬拉松,這會增加身體壓力。建議進行 30 分鐘的快走。
目標:提升腦部血流量,促進 BDNF 分泌,為開工後的決策能力熱身。
第三招:重啟「有氧動腦」(動腦要素)
微挑戰:不要直接處理複雜專案,而是閱讀 10 頁實體書或玩一些邏輯遊戲。
策略:給予大腦適度的「正向刺激」,讓神經元從節能模式轉為運作模式。
第四招:調整「大腦燃料」(營養要素)
控糖行動:假期常伴隨高糖飲食,這會引起血糖劇烈震盪,導致疲勞感。最後兩天請回歸「地中海飲食」,多攝取深色蔬菜與 Omega-3 脂肪酸,幫助大腦抗發炎。
第五招:清空社交快取(社交要素)
獨處時間:連假的最後半天,建議推掉所有邀約。留給自己一段安靜的時光,建立溫暖的自我支持,降低皮質醇濃度。

延伸閱讀:[ 失智症照顧怎麼做?如何透過飲食選擇來對抗老年失智?]
收假症候群|常見問題FAQ與結語
常見問題 FAQ
Q1:連假最後一天狂睡補眠,真的能讓開工更有精神嗎?
A:效果適得其反。過度補眠會導致生理時鐘相位後移,讓你在開工當晚反而失眠。最好的做法是恢復平時的起床時間,並透過午間 20 分鐘的短暫小睡來恢復。
Q2:為什麼連假後特別容易想辭職或翹課?
A:這在神經科學上稱為「對比效應」。當大腦從極度低壓的環境轉換到高壓環境時,杏仁核會過度反應。建議開工第一天先處理簡單的行政庶務,給大腦緩衝期。
Q3:連假期間吃太好、體重增加,會影響記憶力嗎?
A:短期的體重波動影響較小,但高油高糖引起的「血糖雲霄飛車」會直接導致腦霧。這也是為什麼連假期間常覺得思考遲鈍的原因。
Q4:如果連假真的得熬夜趕報告,該怎麼辦?
A:建議採用「分段補眠」並確保足夠的水分攝取。水分有助於大腦代謝代謝物,減緩工作記憶的衰退。
Q5:孩子連假後收心困難,家長該如何協助?
A:運用「安心三環法」。先同理孩子想玩的情緒(情感支持),再一起討論明天要穿的衣服(轉移注意力至日常規律),最後建立具備安全感的睡前環境。
結尾:溫柔地迎接開工,給大腦一點時間
面對「連假反而更累」的困境,最重要的是不要對自己感到自責。請記住,大腦的神經可塑性意味著它隨時可以重新適應新節奏。只要從現在起實踐五大健康要素,每天進步 1%,你就能從假期的迷霧中走出,擁抱一個更清醒、更有活力的明天。
—巫奉約 與 全齡樂遊健康促進發展協會 關心您並與您攜手,共同面對失智。
【關於|巫奉約老師】
巫奉約,認知健康促進及功能型桌遊設計專家,因自身年輕時遭遇嚴重車禍導致短暫性失智,深刻體悟到認知健康的重要性。回台後投入長者健康照護產業十餘年,研發超過60款適合各年齡層的功能型桌遊,致力於失智症預防與認知能力提升。與萬芳醫院、新光銀行、台安醫院等單位合作,推廣以科學實證為基礎的認知增能計畫,成功協助許多長輩延緩失智症狀,改善生活品質,並積極推廣腦健康教育,提升社會對失智症的認識與重視。
🔺全齡樂遊健康促進發展協會 理事長
🔺中華愛腦協會/幸福家庭賦能協會 理事
🔺2024年與曾文毅醫師共同完成大腦逆齡實驗
🔺2024年與萬芳醫院進行人體實驗,對象為失智患者,透過課程可逆轉失智

【認識|全齡樂遊促進發展協會】
本會係由一群志同道合的各界人士,本著自發的意願,共同為著研商如何以好玩有趣的課程內容吸引長輩主動參與活動,進而透過遊戲的方式,搭配專業的遊戲教具,以衰弱老人、輕度失能及輕度失智者為主,設計合適的課程內容,使參與課程的長輩可在課程中運用日常生活少用的各項認知能力,進而達到認知促進及社會參與之功能。
